14 november 2025
In het onvolprezen blad met de naam ‘RAZzies‘, het afdelingsblad van de Radio Zendamateurs Zoetermeer, werd in Juni 2025 een RF Sniffer / mW meter beschreven. Dit meetinstrument is zeer handig en eigenlijk onmisbaar voor de zendamateur. Gebruiken sommige van ons wel eens een TL buis om een hoogfrequent veld aan te tonen, met de HF Sniffer kun je dat gecontroleerder en moderner doen.
Op de vraag of er belangstelling was voor een kant en klaar bouwpakket, heb ik meteen positief gereageerd en onlangs waren de kits beschikbaar. Meteen besteld en een paar dagen later in huis. Goed geregeld door een vrijwilligersclub!
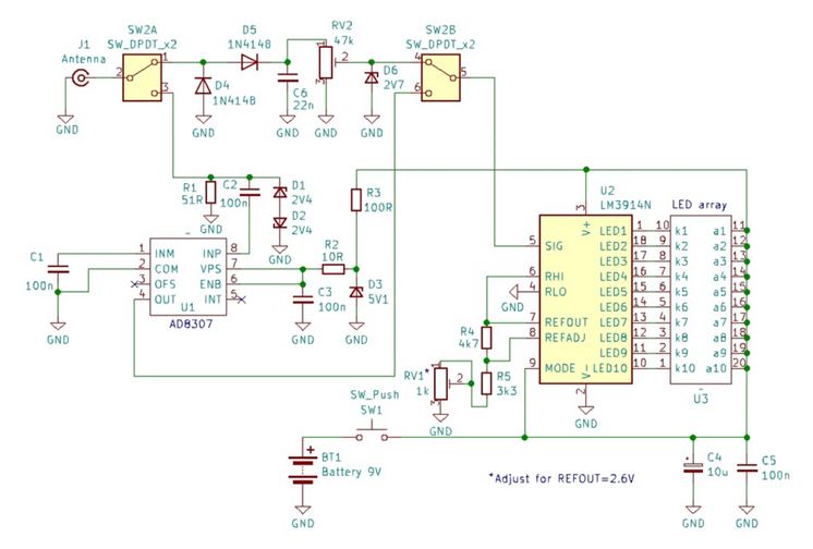
Ondertussen was de schakeling en functionaliteit van de HF Sniffer uitgebreid en moest ik dus het 2e artikel in de RAZzies van September 2025 erbij halen. Er was helaas geen bouwbeschrijving meegeleverd, dus het in elkaar solderen van de kit vergde goede aandacht en enig nameten. Vooral het identificeren van de 2V7 en 5V1 zenderdiodes was al een klusje omdat de tekst op de componenten niet goed te lezen is.
Maar na een uurtje klussen gaf de ‘smoke’ test de juiste stroomopname en brande de blauwe led zoals verwacht. De keuze schakelaar SW2 nog een keer nagemeten en daarna alles netjes in de professioneel 3D geprinte behuizing geplaatst. Alles past voortreffelijk moet ik zeggen en het ziet er mooi strak uit.
Vervolgens de mantelstroom test gedaan met mijn Endfed – Coax kabel – Transceiver combinatie, zoals ook beschreven door Henny PA3HK in de RAZzies van oktober 2025. Verbluffend! Je kunt heel nauwkeurig zien waar nog wel HF op de kabel is en waar niet. En daarmee is deze HF Sniffer een absolute ‘must have’ voor mij geworden.
Navraag leerde mij dat de bouwbeschrijving te vinden is op de site van de RAZ.
De artikelen zijn dus in 3 verschillende RAZzies verschenen (tot nu toe). Voor het gemak heb ik ze samengevoegd in één pdf welke hier te downloaden is.
